Étape 4 : Soustraire la cavité
La troisième copie du prisme rectangulaire définit le prisme qui sera supprimé du corps de l’armoire. Il sera également calculé à partir du prisme rectangulaire du corps.
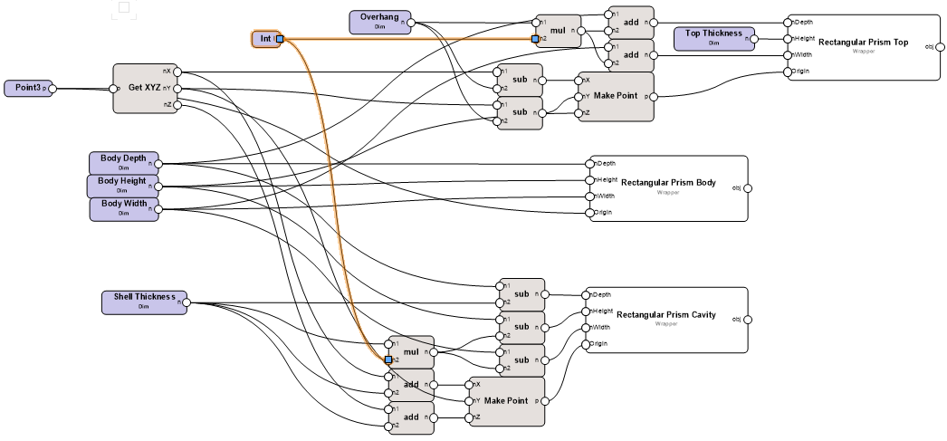
Pour créer la cavité et la soustraire du corps de l’armoire :
Sélectionnez la copie restante du Corps Prisme Rectangulaire et saisissez Cavité Prisme Rectangulaire comme Nom dans la palette Info Objet.
Nous n’avons plus besoin que d’une seule dimension supplémentaire pour définir le nouveau prisme. Ajoutez un nœud Dimension et donnez-lui comme nom Épaisseur enveloppe.
Les valeurs de coordonnées X et Z prendront en compte l’Épaisseur enveloppe avec deux nœuds Add. Vu que cette armoire est ouverte, la valeur Y de la cavité viendra directement du corps. Connectez les fils.
Ajoutez l’Épaisseur enveloppe à la valeur X et la valeur Z sur un Point3.
Connectez le Y du nœud Get XYZ directement au port Y du nœud Point3.
Trois nœuds Subtract fournissent les dimensions de la cavité. Connectez les fils.
La Largeur est égale à la largeur du corps dont est soustraite deux fois l’épaisseur de l’enveloppe.
La Profondeur est égale à la profondeur du corps dont est soustraite l’épaisseur de l’enveloppe.
La Hauteur est égale à la hauteur du corps dont est soustraite deux fois l’épaisseur de l’enveloppe.
Ajoutez un nœud Multiply pour l’utiliser comme multiplicateur.
Attribuez une valeur de 2,5 cm au nœud Épaisseur enveloppe.
Reliez le nœud Integer au nœud Multiply et saisissez un facteur de 2.
Pour soustraire la cavité du corps, utilisez un nœud Solid Boolean. Dans la palette Info Objet, sélectionnez Subtract dans la liste operation. Connectez les fils.
Sélectionnez un nœud et cliquez sur Exécuter dans la palette Info Objet. Créez le rendu de l’armoire pour voir la cavité.
Vous pouvez télécharger le tutoriel au niveau de cette étape (accès internet requis) : Marionette 4
Vous pouvez télécharger le tutoriel au niveau de cette étape (accès internet requis) : Marionette 4
Vous pouvez télécharger le tutoriel au niveau de cette étape (accès internet requis) : Marionette 4
