Stap 4: Het corpus uithollen
Het derde duplicaat van het rechthoekige prisma wordt gebruikt om het massieve corpus van de kast uit te hollen. Het wordt ook berekend op basis van het rechthoekige prisma van het corpus.
Om het prisma voor de holte te creëren en het uit het corpus te snijden:
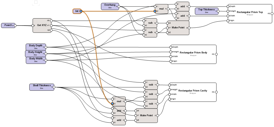
Selecteer het resterende duplicaat van het Rechthoekig prisma en geef hieraan de Naam “Rechthoekig prisma holte” in het Infopalet.
Er is nu nog maar één bijkomende afmeting nodig om het nieuwe prisma te definiëren. Voeg een Dimension-knoop toe en noem deze “Schil dikte”.
De X- en Z-waarden worden via twee Add-knopen gezonden. Omdat deze kast een open voorzijde heeft, halen we de Y-waarde voor de holte rechtstreeks van het corpus. Verbind de draden.
Voeg de dikte van de schil toe aan de X-waarde en de Z-waarde op een Point3.
Sluit de Y van de Get XYZ knop rechtstreeks aan op de Y-poort van de Point3 knoop.
Drie Subtract-knopen leveren de afmetingen van de holte. Verbind de draden.
De Breedte is gelijke aan de breedte van het corpus min twee maal de dikte van de schil.
De Diepte is gelijke aan de diepte van het corpus min twee maal de dikte van de schil.
De Hoogte is gelijke aan de hoogte van het corpus min twee maal de dikte van de schil.
Voeg een Multiply-knoop toe om de vermenigvuldiging uit te voeren.
Geef voor de Schil dikte-knoop een waarde op van 2,5cm.
Verbind de Integer-knoop met de Multiply-knoop om een factor van twee in te stellen.
Om de holte uit het corpus te snijden, gebruik je een Solid Boolean-knoop Selecteer in het Infopalet de optie Substract in de keuzelijst Operation. Verbind de draden.
Selecteer een knoop en klik op Uitvoeren in het Infopalet. Render de kast om de holte zichtbaar te maken.
U kunt het resultaat van de tutorial tot en met stap vier downloaden (heb je een verbinding met internet nodig): Open het bestand in Vectorworks om het Marionette netwerk te bekijken. Marionette 4

Niet gevonden wat je zocht? Vraag het aan onze virtuele assistent Dex. ![]()