Krok 4: Wydrążenie wnęki
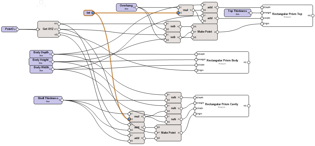
Trzeci duplikat graniastosłupa o podstawie prostokąta posłuży do zdefiniowania wnęki wydrążonej w korpusie szafy. Także jego wymiary bazują na graniastosłupie o podstawie prostokąta wyznaczającego obudowę szafy.
Aby utworzyć wnękę, a następnie wydrążyć ją w korpusie szafy:
Zaznacz pozostały duplikat „Graniastosłup - obudowa szafy” i wprowadź w palecie Info Nazwę „Graniastosłup - wnęka”.
Do zdefiniowania nowego graniastosłupa o podstawie prostokąta wymagany jest jeszcze tylko jeden wymiar. Dodaj węzeł Dimension i nazwij go jako „Grubość powłoki”.
Współrzędne X i Z uwzględnią „Grubość powłoki” za pomocą dwóch węzłów Add. Jako że nasza szafa nie posiada frontu, współrzędna Y wnęki zostanie pobrana bezpośrednio z obudowy szafy. Połącz węzły (za pomocą narzędzia Zaznaczenie).
Dodaj „Grubość powłoki” do współrzędnej X, natomiast współrzędną Z do węzła Point3.
Połącz port Y z węzła Get XYZ bezpośrednio z portem Y z węzła Point3.
Z trzech węzłów Subtract uzyskamy wymiary wnęki. Połącz węzły (za pomocą narzędzia Zaznaczenie).
„Width” równa się szerokości korpusu pomniejszonej o dwukrotną grubość powłoki.
„Depth” równa się głębokości korpusu pomniejszonej o grubość powłoki.
„Height” równa się wysokości korpusu pomniejszonej o dwukrotną grubość powłoki.
Dodaj węzeł Multiply, który wykorzystamy jako mnożnik.
Wprowadź grubość powłoki równą 2,5cm.
Połącz węzeł Integer z węzłem Multiply, aby ustawić współczynnik równy 2.
Aby wydrążyć wnękę w korpusie, użyj węzła Solid Boolean. W palecie Info zaznacz na liście rozwijanej Operation opcję Substract. Połącz węzły (za pomocą narzędzia Zaznaczenie).
Zaznacz dowolny węzeł i kliknij przycisk Wykonaj w palecie Info. Wyrenderuj szafę, aby uwidocznić wnękę.
Rezultaty procesu omawianego w tej części podręcznika są dostępne do pobrania (wymagane połączenie z Internetem): Marionette 4

Potrzebujesz więcej informacji? Poproś o pomoc naszego wirtualnego asystenta Dexa!